Wingslash
making the world smarter
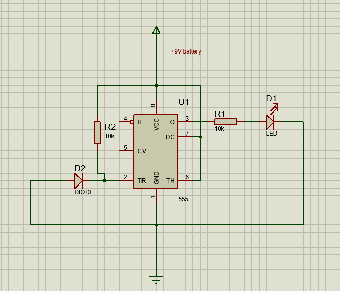
Circuit:
Components:
· IC555-1
· IN4007-1
· LED-1
· 330E-1
· 10k-1
Working:
We are using the IC555 to act as a Fire alarm. Pin number 2 is the trigger of IC555, when a negative potential is applied, the IC555 triggers. you can upgrade the circuit to make the circuit turn on for a fixed duration of time when the circuit is triggered or when there is fire. the above circuit turns ON as long as there is a source of heat across the diode. the diode has polarity. and care should be taken while connecting. the cathode should be connected to Pin2 of IC555 and anode to the ground. when the diode is heated, the LED glows.

Comments
Post a Comment